$250

AI Whisperer Workshop

AI Whisperer Workshop

$250

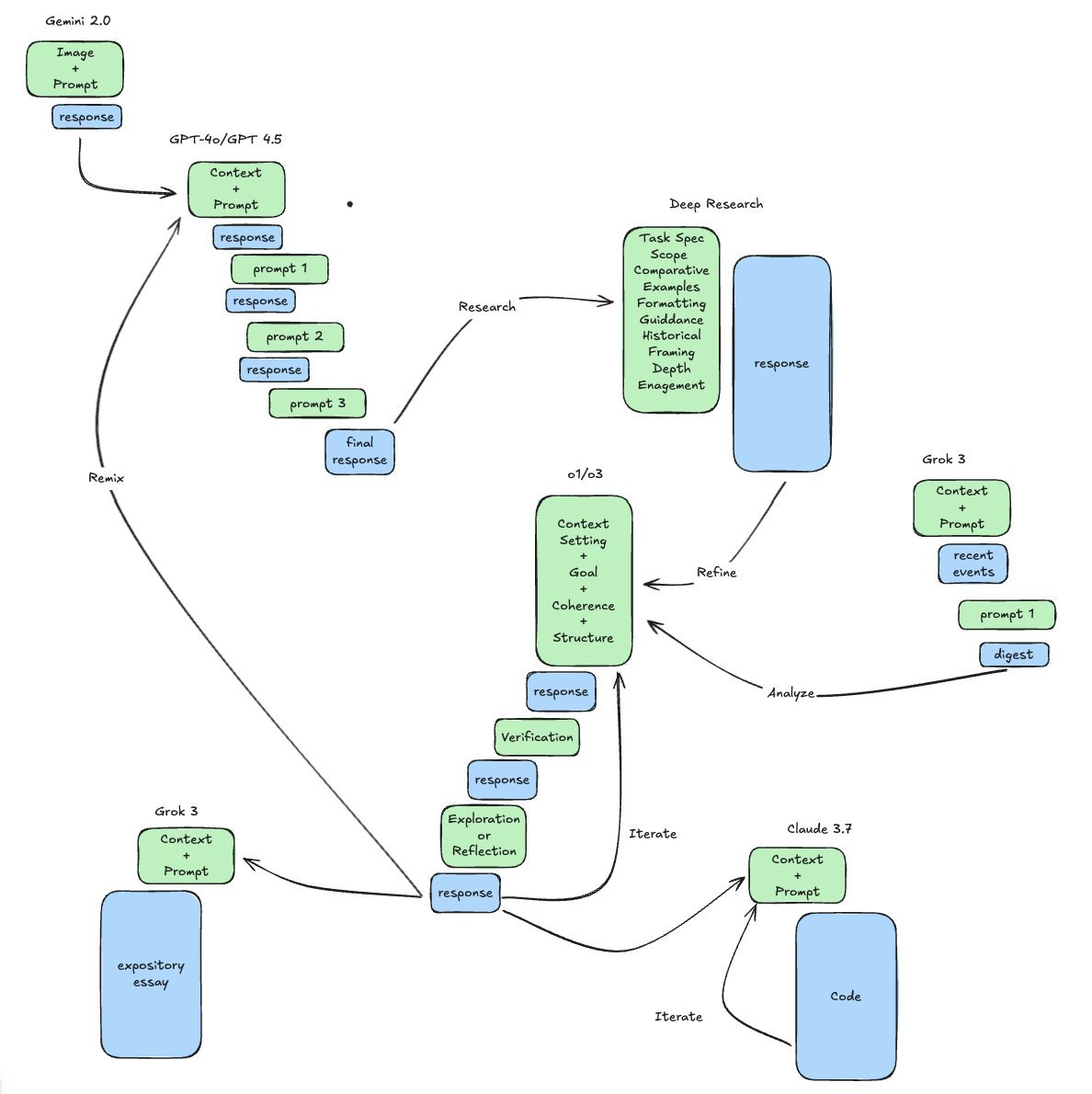
Over a year ago, I ran several workshops on conversational prompting using the Pattern Language book. This exposed attendees to the untapped potential of GPT-4. Large Language Model AI has had massive progress since then, and there are now many competitive tools in the marketplace. This workshop extends beyond the original workshop into both Long Reasoning Models and Agentic AI tools.

The workshop will be held on April 28-30th (2 weeks from now).

If you've been in the previous workshops (or missed them), I would love for you to join us this time!

Cheers,

Carlos


Includes digital copies of "A Pattern Language for Generative AI" and "A Pattern Language for Long Reasoning AI", GPTs for both and early release access to the "AI Whisperer's Toolbox".

Master and combine the latest state-of-the-art AI tools! Prior to the workshop, please have access to OpenAI ChatGPT and Google Gemini (Claude and Cursor optional).


This product is not currently for sale.
Powered by